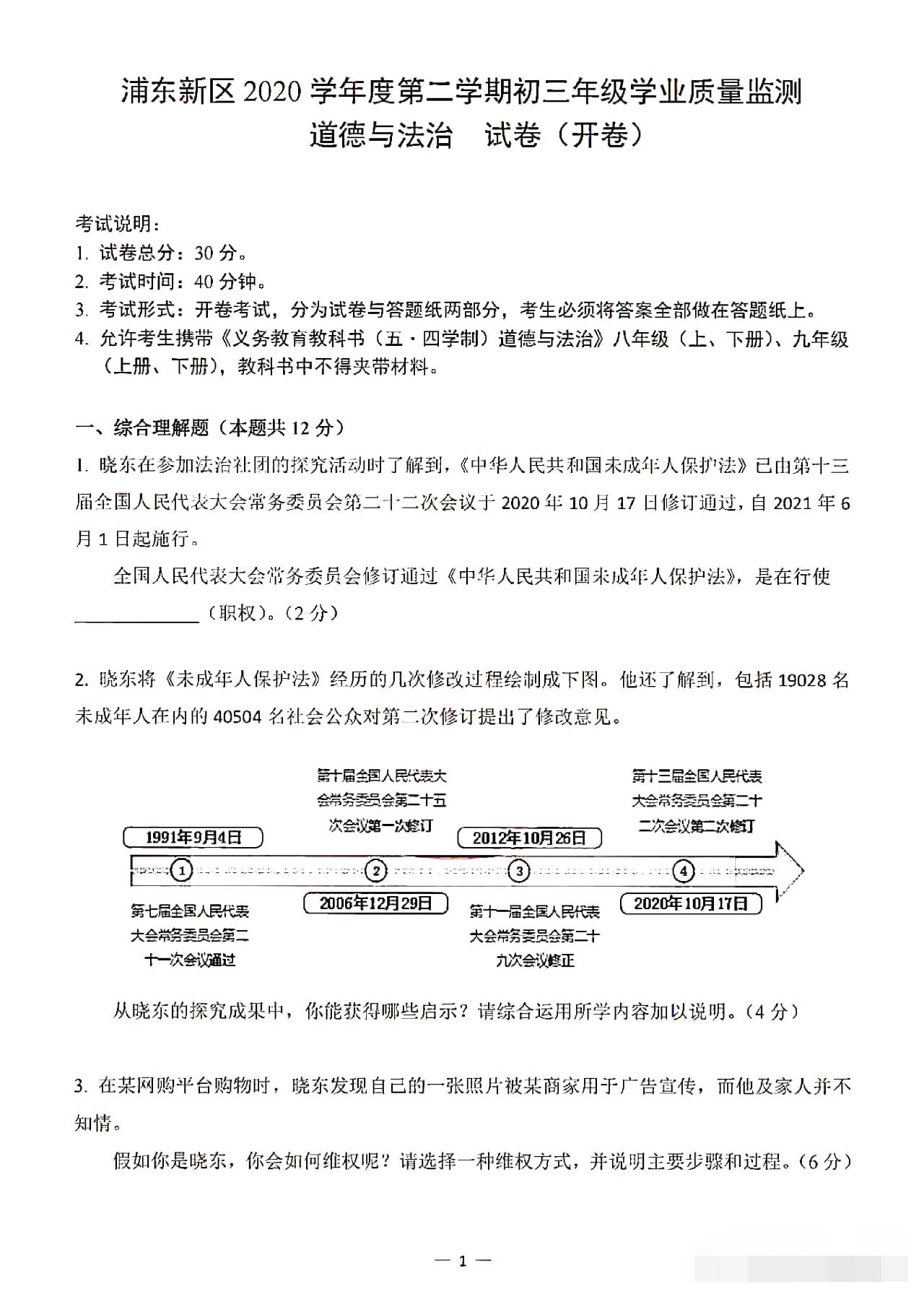
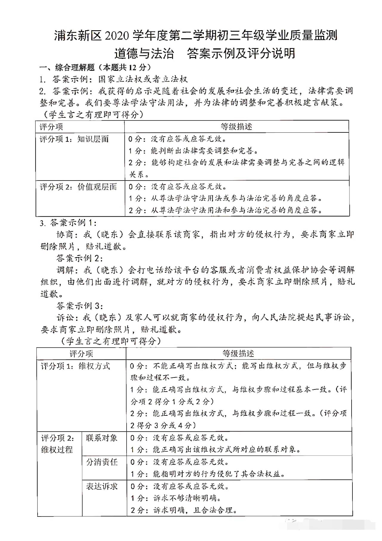
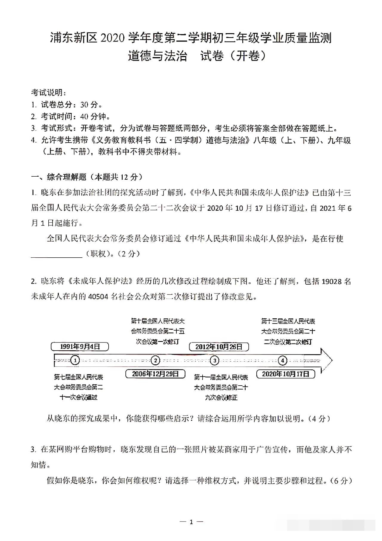
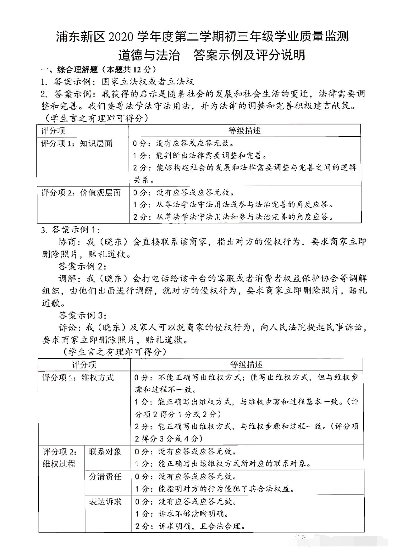
上海新中考
对今年初三的同学而言是特殊的
考试科目由从前的六门变成了八门
总分也由630分变为了750分

中考学科的变化
使其分值构成变得更复杂
同学们所面临的考验也更为严峻
在“一分一操场”的中考战场上
每一分都变得至关重要
今天小编就带各位小伙伴们
一起来学习了解一下
<道德与法治>
还有两个月不到的时间
考生们就要进行道法的中考了
同学们一定要认真学习
在新中考里,道德与法治采用日常考核和统一考试相结合的方式进行考核。
总分60分=30分日常+30分笔试

日常考核的原则为“合格即满分”。所以,在这里一般都拉不开差距,考核的重点还在统一考试上。
统一考试的时间定在6月21日(周一)上午9:00-9:40。采用开卷笔试的考试方式,考试时长40分钟,由全市统一命题,统一组织考试,统一评卷。
考试中,可携带初二上下册及初三上下册教科书,书中不得夹带任何材料。
从卷面上看,全卷共有三道综合题,分别为综合理解题、时政探究题和案例分析题,满分30分。
从内容上看,有三大考点,其中道德与心理健康分值占比40%,法律分值占30%,国情分值占30%。
很多同学会对开卷考试有误解,认为开卷考试很简单,只要抄抄书就好~这样往往就容易掉以轻心,酿成大错!
实际上,我们根据题型可以发现:无论是综合理解、实证探究还是案例分析,都是综合题,都在识记、理解的基础上提出了更高的要求——应用与综合。
而应用与综合能力,对初中生来说也是很高的要求。缺乏应用与综合能力的考生,在考试中常常会出现这种情况:
明明这道题感觉很熟悉,但是就是想不起来答案在哪…
找到了正确的答案位置,但是考后分析题目的时候发现,居然还漏掉了几个小点?
对着长篇的主观题,无法照抄书本,觉得无从下笔。
这大概就是所谓的——“有书在手,答案没有”吧。
所以说,如果你基础知识不扎实、答题缺乏技巧,是很难在短短40分钟内仅靠书本交出一份完美答卷的。
与其上阵时拿着书本束手无策,不如提早进行准备工作,打好更加牢固的基础!
整理了<徐汇&静安&黄浦&浦东&奉贤&松江&金山>这几个区的二模道法试卷,小伙伴们可以试着练习一下各区的二模试卷~
废话不多说了,干货奉上,各位看官走过路过千万别错过哦!
徐汇 · 道法




静安 · 道法







黄浦 · 道法




浦东 · 道法






奉贤 · 道法






松江 · 道法






金山 · 道法



