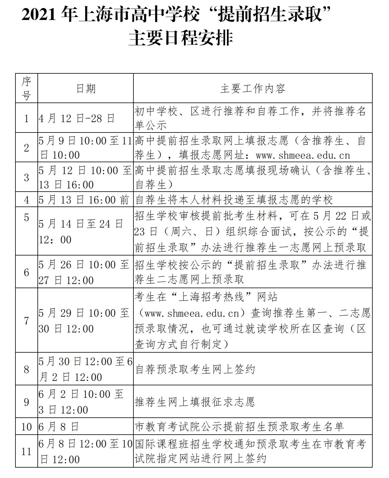
今年本市共有79所高中学校(含分校或校区)进行“提前招生录取”工作,根据《上海市教育委员会关于转发〈上海市教育考试院关于2021年本市中等学校高中阶段考试招生工作的实施意见〉的通知》(沪教委基〔2021〕15号)的要求,凡符合“提前招生录取”资格的考生,须于5月9日(星期日)10:00至5月11日(星期二)10:00登录上海市教育考试院“上海招考热线”网站(www.shmeea.edu.cn)填报志愿,并于5月12日(星期三)10:00至5月13日(星期四)16:00对网上填报的志愿进行现场书面志愿确认(本市应届初三学生在就读初中学校进行确认,应届返沪考生到报考区招考机构进行确认)。书面志愿确认只核对志愿信息,不得更改志愿或补报志愿;未在规定时间进行书面志愿确认的考生,视作自动放弃高中“提前招生录取”。主要日程安排如下:

2021年上海市高中学校“提前招生录取”方案


