上海市教委网站发布了2021上海中职校提前批、随迁子女招生方案及日程表,具体如下:
2021年上海市中等职业学校提前批招生
工作实施意见
根据《上海市教育委员会关于2021年本市中等学校高中阶段考试招生工作的若干意见》(沪教委基〔2021〕8号)和市教委关于本市开展中等职业教育—应用本科专业贯通培养模式试点、五年一贯制培养模式和中高职教育贯通培养模式试点工作的要求,结合本市中职校工作实际,提出如下实施意见。
一、招生计划
中等职业学校(以下简称“中职校”)提前批招生包括中等职业教育—应用本科专业贯通培养模式(以下简称“中本贯通”)、五年一贯制培养模式(以下简称“五年一贯制”)和中高职教育贯通培养模式(以下简称“中高职贯通”)、中职校自主招生(含航空服务、艺术类、自荐生)共三大类别。各类别2021年招生计划以市教委下达的计划为准。
各级招生部门及招生学校要严格执行各类招生计划,增强计划的透明度和严肃性,不得随意扩大计划。招生计划的调整,须经市教委批准后方可实施。
二、报名条件
学生必须符合《上海市教育委员会关于做好2021年上海市中等学校高中阶段招生报名工作的通知》(沪教委基〔2020〕50号)规定的报名条件,并通过本市中招网上报名信息确认和审核。以外籍身份报名且参加2021年本市中等学校高中阶段招生的学生不参加中职校提前批招生录取。
报考中本贯通的学生必须是本市常住户籍应届初三学生(独立设置的艺体类中职学校试点专业除外)。
三、学校面(考)试
招生学校根据专业特点自主确定是否进行面试或专业考试。在做好疫情防控常态化的前提下,一般类专业原则上不组织线下面试(笔试),鼓励通过网络视频、网上递交作品等线上方式进行面试。采取线上面试的招生院校,要对软件平台的适用性、安全性、可靠性和稳定性等功能进行充分评估。确需组织线下面试的招生学校,要结合本单位情况对面试方案进行充分评估,提前制定面试工作流程、防疫措施和应急预案,尽量减少不必要的环节,防止人员聚集。同时,落实好各项防护措施,做好突发情况下的应急处置准备。线下面试方案须报上级主管部门疫情防控领导小组审核同意方可公布组织实施。
相关考试招生工作按照《2021年上海市中等职业学校提前批招生工作实施日程表》(见附件1)的要求开展。根据疫情防控形势,工作日程如有变动另行通知。相关招生方案报上海市教育考试院备案后,应及时向社会公布。
(一)面(考)试报名
1.学生须凭本市中招网上报名信息确认好的《2021年上海市高中阶段学校招生考试信息确认表》(右上角标注“参加中招”字样)的复印件和近期免冠一寸报名照2张(以报考一所学校计),按招生学校要求办理专业面(考)试报名手续,同时进行面试。
2.中职校提前批的专业面(考)试不得收费。
(二)面(考)试安排
中职校提前批面(考)试的科目、时间、要求等由招生学校自行确定并及时向社会公布,所有面(考)试工作时间节点必须按照《2021年上海市中等职业学校提前批招生工作实施日程表》进行。根据疫情防控形势,工作日程如有变动另行通知。
(三)确定合格名单
凡进行面(考)试的中职校应当在全部面(考)试完成后,及时将面试结果或专业考试成绩以书面形式告知学生。招生学校在规定时间内按要求将面(考)试合格名单上报上海市教育考试院中招办(以下简称“市中招办”)的“中职提前批资格库”。
四、填报志愿
凡报考中职校提前批的学生,应在规定时间内登录“上海招考热线”网站(www.shmeea.edu.cn)填报志愿。三类志愿可同时兼报。中本贯通限报1个志愿,五年一贯制和中高职贯通可以填报3个志愿(五年一贯制专业和中高职贯通专业可以兼报),自主招生可以填报4个志愿(航空服务、艺术类和自荐生专业可以兼报)。
学生须根据自己的专业成绩及自身情况综合考虑,慎重选择学校及专业,学生填报的志愿代码将作为投档录取时的唯一依据。部分中职校专业有特殊要求的,报考学生需符合相关要求才能填报志愿,若因不符合招生要求而被学校退档的学生无法再被其他学校录取。
填报有面试或专业考试要求的学校志愿的学生,应是参加过相关招生学校组织的面试或专业考试,并进入“中职提前批资格库”的学生。否则不能填报相关志愿和投档录取。
未在规定的时间进行网上填报志愿的学生,视作自动放弃中职校提前批的招生录取。
五、志愿确认
中职校提前批志愿填报采取网上志愿填报和书面志愿现场确认相结合的方式进行,只有经书面志愿确认后才能参加市统一投档录取。
(一)确认对象:已在网上填报提前批志愿的学生。
(二)确认时间:具体时间由各区招生考试机构根据实际情况确定。
(三)确认地点:应届初三学生在就读初中学校进行,其他学生在报考区招生考试机构进行。
(四)确认注意事项:
1.学生和家长应仔细核对志愿表上的信息,并签字确认。
2.书面志愿确认只核对志愿信息,不得更改志愿或补报志愿。
3.未在规定时间进行确认的学生,视作自动放弃中职校提前批的招生录取。
六、文化考试
填报中职校提前批志愿的学生,均须参加2021年上海市初中学业水平考试,并获得统一组织的闭卷考试科目的有效成绩。
七、录取工作
(一)录取成绩
语文、数学、外语、道德与法治、历史、综合测试(含物理、化学纸笔考试,地理和生命科学跨学科案例分析题,物理实验操作考试和化学实验操作考试)和体育与健身,以及与政策性照顾分数相加而成。
(二)录取顺序
中职校提前批录取按照先中本贯通录取,再五年一贯制和中高职贯通录取,最后自主招生录取的顺序依次进行。
(三)录取原则
中职校提前批录取由市中招办统一进行网上投档录取。
1.中本贯通录取:按学校招生计划和要求,根据学生志愿,从高分到低分,按1:1比例进行投档录取。录取总分须达到当年本市普通公办高中最低投档控制分数线。
2.五年一贯制和中高职贯通录取:按学校招生计划和要求,按照“平行志愿”原则进行投档录取。五年一贯制和中高职贯通录取总分须达到市统一划定的最低投档控制分数线。
3.自主招生录取:按学校招生计划和要求,按照“平行志愿”原则进行投档录取。部分学校的招生计划不到专业,学生录取后由招生学校根据学生意愿、成绩、专业计划等进行分班确定专业。
4.学生如果被中职校提前批志愿录取,其在区所填报的志愿(即统一招生录取批次的零志愿、名额分配志愿和1-15志愿)自动失效;未录取的学生则进入统一批次志愿的招生录取程序。
八、招生章程
(一)本市中等职业学校提前批招生章程包含以下内容:中职学校全称、招生类型、颁发学历证书种类、中职就读地址、中职住宿情况、自主测试办法、身体健康要求、录取规则、学费标准、中职阶段资助政策、学校招生联系电话、学校招生网址、其他告知事项等。
(二)各招生学校须认真填写《2021年上海市中等职业学校提前批招生章程核准备案表》正、副表(见附件3、附件4)并上报市教委。市教委将于2021年3月中下旬完成各招生学校提前批招生章程的审核、备案工作。
(三)各招生学校提前批招生章程经市教委核准备案后应及时向社会公布,不得擅自更改。学校法定代表人应对本校招生章程及有关宣传材料的真实性负责。市教委将对招生学校招生章程的执行情况进行督查。
九、工作要求
(一)招生学校要加强对招生工作的领导,校长为招生工作负责人。招生学校要认真按照有关招生政策和规定,做到招生要求和录取办法事先公示并严格执行。作为中职校提前批专业面(考)试工作的责任主体,要加强对专业考试命题、考试、评卷和录取等环节的管理和监督工作,特别要加强安全保密和考风考纪教育,发现重大问题要及时报告市教育考试院。
(二)各区招生考试机构要合理安排志愿确认工作,加强对辖区内的初中学校的业务指导,确保志愿确认工作顺利实施。
(三)各级招生机构要严格按照工作的要求和流程进行,同时配备专门的技术操作人员,并参加市中招办组织的业务培训。
(四)各级考试招生机构必须严格遵守招生监督检查的规定,认真、负责、热情、妥善地处理人民群众的来电、来信和来访,坚决查处以权谋私、弄虚作假、索贿受贿等违法违纪行为,确保招生工作公平、公正、规范、有序地进行。
附:2021中等职业学校提前批招生工作实施日程表

2021年上海市全日制普通中等职业学校
自主招收来沪人员随迁子女办法
为进一步做好上海市全日制普通中等职业学校自主招收本市初中应届毕业生中来沪人员随迁子女(以下简称“随迁子女”)的工作,结合本市中职校工作实际,现制定2021年上海市全日制普通中等职业学校自主招收随迁子女办法。
一、工作原则与管理机制
本市全日制普通中等职业学校(以下简称“中职校”)自主招收随迁子女工作,以“学生申请、学校招生、统一办法、全市统筹”为工作原则,由上海市教育考试院负责统筹协调招生宣传、报名、考试和录取等各项招考工作,各区招生考试机构具体组织实施。
二、招生办法
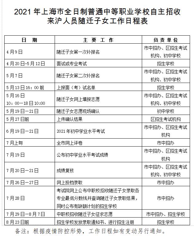
各招生学校按照《2021年上海市全日制普通中等职业学校自主招收来沪人员随迁子女工作日程表》(见附件1)要求开展工作。根据疫情防控形势,工作日程如有变动另行通知。
(一)招生计划
2021年随迁子女招生计划数以市教委下达计划为准,招生学校和专业于4月公布在“上海招考热线”网站(www.shmeea.edu.cn)。招生学校根据随迁子女报考人数、学校办学条件,确定招生计划。中职校随迁子女招生计划纳入本市中职校外省市招生计划。
(二)报名条件
学生须符合《上海市教育委员会关于做好2021年全日制普通中等职业学校自主招收本市初中应届毕业生中来沪人员随迁子女报名工作的通知》(沪教委职〔2020〕29号)规定的报名条件,并通过本市中招网上报名信息确认和审核。
(三)学校面(考)试
招生学校根据专业特点自主确定是否进行面试或专业考试。在做好疫情防控常态化的前提下,一般类专业原则上不组织线下面试(笔试),鼓励通过网络视频、网上递交作品等线上方式进行面试。采取线上面试的招生院校,要对软件平台的适用性、安全性、可靠性和稳定性等功能进行充分评估。确需组织线下面试的招生学校,要结合本单位情况对面试方案进行充分评估,提前制定面试工作流程、防疫措施和应急预案,尽量减少不必要的环节,防止人员聚集。同时,落实好各项防护措施,做好突发情况下的应急处置准备。线下面试方案须报上级主管部门疫情防控领导小组审核同意方可公布组织实施。
1.面(考)试报名。学生须带好通过本市中招网上报名信息确认的《2021年上海市全日制普通中等职业学校自主招收本市初中应届毕业生中来沪人员随迁子女招生考试信息确认表》(右上角标注“随迁”字样)的复印件和近期免冠一寸报名照2张(以报考一所学校计),到招生学校办理专业面(考)试报名手续,同时进行面试。
2.面(考)试安排。面(考)试的科目、时间、要求等由招生学校自行确定并及时向社会公布。
3.确定合格名单。凡进行面(考)试的中职校应当在全部面(考)试完成后,及时将面试结果或专业考试成绩以书面形式告知学生。招生学校在规定时间内按要求将面(考)试合格名单上报市中招办的“中职提前批资格库”。
中职校专业面(考)试不得收费。
(四)填报志愿
凡报考中职校自主招生的应届初三随迁子女学生,应在规定时间内登录“上海招考热线”网站( www.shmeea.edu.cn)填报志愿。五年一贯制和中高职贯通志愿、中职志愿可以兼报,也可选择其中一类填报。每个学生可以填报3个五年一贯制和中高职贯通专业志愿,1个中职学校志愿。
学生须根据自身情况综合考虑,慎重选择学校及专业。学生填报的志愿代码将作为投档录取时的唯一依据。学生填报志愿时要符合学校招生方案中所规定的要求,若因不符合招生要求而被学校退档的学生无法再被其他学校录取,责任由学生及家长自负。
未在规定时间进行网上填报志愿的学生,视作自动放弃中职校的招生录取。
(五)志愿确认
志愿填报采取网上填报志愿和书面志愿现场确认相结合的方式进行,只有经书面志愿确认后才能参加市统一投档录取。
1.确认对象:已在网上成功填报志愿的学生。
2.确认时间:具体时间由各区招生考试机构根据实际情况确定。
3.确认地点:学生就读初中学校。
4.确认注意事项:学生和家长应仔细核对志愿表上的信息,并签字确认,否则视为无效;书面志愿确认只核对志愿信息,不得更改志愿或补报志愿;未在规定时间进行确认的学生,视作自动放弃中职校的招生录取。
三、招生考试
录取成绩由语文、数学、外语相加而成。各科目考试时间均为100分钟,满分均为150分,总分为450分。考试成绩作为招生学校录取的主要依据。填报随迁子女招生志愿的学生,均须参加2021年上海市初中学业水平考试,并获得语文、数学、外语科目的有效成绩。
考试由市中招办和区招生考试机构共同组织实施。考务规定由上海市教育考试院另行发文。
考试成绩公布后,学生可根据市中招办及区招生考试机构发布的查询渠道查询成绩,市中招办统一制作成绩通知单,并通过区、学校发送到学生本人。
四、录取工作
市中招办统一进行网上投档录取。投档顺序按照先五年一贯制和中高职贯通志愿,后中职志愿进行。
(一)五年一贯制和中高职贯通录取:根据学校招生计划和要求,按照“平行志愿”投档原则进行投档录取。五年一贯制和中高职贯通录取总分须达到市统一划定的最低投档控制分数线。被五年一贯制和中高职贯通志愿录取的学生,不再进行中职志愿的投档。
(二)中职志愿录取:根据学校招生计划和要求,依据招生学校事先向社会公示的录取办法,按学生志愿,从高分到低分,按1:1比例进行投档录取。中职志愿录取时不分专业,学生进校后,学校根据学生成绩及志愿、招生计划等进行专业分班和调剂。
(三)征求志愿
招生学校统一录取工作结束后,市中招办在“上海招考热线”网站上公布尚未完成招生计划的学校名单。对未被录取且愿意征求志愿的学生,可根据学校余额计划和自己的实际情况,选择1所学校并到招生学校进行登记。招生学校按照招生要求进行审核录取,同时将符合录取条件的学生名单汇总后报市中招办批准。
征求志愿录取仅限中职志愿,五年一贯制和中高职贯通志愿不进行征求志愿。参加征求志愿的学生须符合以下条件:
1.已经市中招办投档,但因未达到学校事先公布的专业要求且不愿校内调剂被退档,愿意就读其他中职校的学生;
2.未经市中招办投档,但符合2021年随迁子女招生报名条件且参加了初中学业水平考试,并愿意就读中职校的学生。
五、学籍管理和收费标准
(一)被中职校录取的随迁子女须按照《上海市教育委员会关于印发〈上海市中等职业学校学生学籍管理实施办法〉的通知》(沪教委规 〔2018〕2号)和有关五年一贯制培养模式和中高职教育贯通培养模式试点工作的规定,凭招生学校录取通知书,在规定时间内到学校办理报到注册等相关手续,学生户口一律不迁入学校。
(二)符合规定的随迁子女参加中等职业学校自主招生并具有本市中等职业教育完整学习经历的,毕业后可选择在本市参加专科层次依法自主招生考试和三校生高考(专科层次);符合规定的随迁子女参加专科层次依法自主招生考试或三校生高考(专科层次),并具有高等职业教育完整学习经历的,可参加本市普通高等学校专升本招生考试。具体要求须按照当年教育部和上海市高考有关规定执行。
(三)学生在沪就读期间,按照《上海市教育委员会 上海市财政局 上海市民政局 上海市残疾人联合会关于印发<上海市中小学幼儿园学生资助资金管理实施办法>的通知》(沪教委规〔2020〕4号)等有关规定,享受本市学生同等国家资助等政策。
(四)学生在校就读期间,按物价部门规定的中等职业学校收费标准缴费,学校不得随意增加收费项目和提高收费标准。
六、招生章程
(一)本市中等职业学校招收随迁子女章程包含以下内容:中职学校全称、招生类型、颁发学历证书种类、中职就读地址、中职住宿情况、自主测试办法、身体健康要求、录取规则、学费标准、中职阶段资助政策、学校招生联系电话、学校招生网址、其他告知事项等。
(二)各招生学校须认真填写《2021年上海市中等职业学校招收随迁子女章程核准备案表》正、副表(见附件3、附件4)并上报市教委。市教委将于2021年3月中下旬完成各招生学校提前批招生章程的审核、备案工作。
(三)各招生学校招收随迁子女章程经市教委核准备案后应及时向社会公布,不得擅自更改。学校法定代表人应对本校招生章程及有关宣传材料的真实性负责。市教委将对招生学校招生章程的执行情况进行督查。
七、工作要求
各区教育局要切实加强领导和管理,按照招生工作规定,规范招生流程,完善各项制度,加强人员培训,保证随迁子女招生考试工作的顺利进行。
各招生学校于4月公布经审核备案的学校招生方案,准确、真实、客观、规范地做好考试招生、学生资助等有关政策的解读工作,进行招生宣传,认真、负责、热情、妥善地处理学生和家长的来电、来信和来访,对社会和家长反映比较集中的问题,及时向区招生考试机构或上海市教育考试院报告。
招生学校主管单位要加强领导,严格遵守招生监督检查的规定,坚决查处以权谋私、弄虚作假、索贿受贿等违法违纪行为,确保招生工作公平、公正、规范、有序地进行。
附:2021全日制普通中等职业学校自主招收来沪人员随迁子女工作日程表


